
(圖/ 臺南市政府地政局)
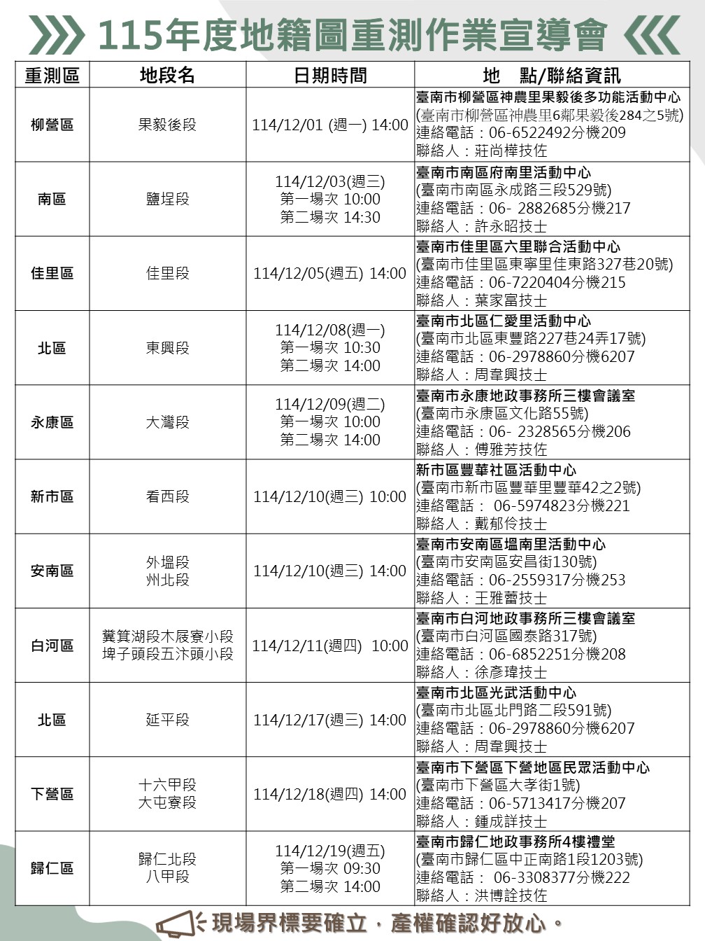
臺南市115年度地籍圖重測作業準備啟動,市府地政局自114年12月1日起,將陸續舉辦15場「115年度臺南市地籍圖重測作業宣導會」,向重測區土地所有權人說明作業內容及權益事項,並歡迎民眾踴躍參加。
市長黃偉哲表示,精確的地籍圖是土地管理與都市建設的重要基礎。地籍圖重測透過數值法及高精度儀器重新測繪,可有效解決「圖、地、簿不符」及界址不明問題,確保測量成果正確,保障民眾土地權益。市府除配合內政部國土測繪中心推動重測計畫外,亦自籌經費加碼辦理,加速全市地籍整理,打造更精準可靠的地籍圖資。
地政局長陳淑美指出,臺南市自108年至114年間已完成逾16萬筆地籍圖重測,連續多年榮獲內政部評核優等。多年努力下,使用日據時期或光復後以圖解法測繪的地籍圖已逐漸減少,更新成果顯著。地籍圖重測期間,土地所有權人須至現場指界,地政事務所將運用衛星定位儀、電子測距經緯儀等高精度儀器,並以數值法重新測繪,提升圖籍精度與使用效能。

(圖/ 臺南市政府地政局)
重測期間,地政事務所將辦理地籍調查並通知所有權人會同指界,在土地界址點設置界標,使權利人清楚掌握界線。若無法到場,則依鄰地界址、現使用人指界、舊地籍圖或地方習慣等順序施測。地政局呼籲民眾務必在指定日期到場指界,以維護自身權益。重測亦同步進行都市計畫樁清理、補建及聯測,符合規定者可依現況地界線施測或截彎取直。每一界址點皆具坐標值,界址點精度提升,可使地籍圖、土地登記簿及現況趨於一致,減少界址疑義,保障公私財產權益。配合作業的所有權人無需繳費,且完成登記後可免費換發重測後的新權狀。
地政局表示,明年度宣導會將以影片播放、有獎徵答及座談交流等多元方式進行,說明重測目的、法令依據、作業流程及注意事項。民眾如有相關問題,可至臺南市各地政事務所測量課詢問,或上內政部國土測繪中心官網「重測專區」及「重測便民服務查詢系統」查詢相關資訊。
橘子新聞
(文/ 陳麗娜)


評論